ASC0208是一颗USB音频DAC解码芯片
一、概述
ASC0208是一颗USB音频DAC解码芯片,输出立体声左右声道音频(Stereo Audio)。
采用免晶振设计,无需外部晶振。
内部具有双声道高解析DAC,音频采样率24bit/48kHz。
内建麦克风ADC及麦克风前置放大器(MIC Booster)。
二、特点
1、集成度高,极少的外围元器件。
2、电路简单,价格优势明显。
3、稳定性高,兼容性强。
4、支持USB 2.0 Full Speed 规范。
5、支持USB Audio Class V1.0 规范。
6、采用免晶振设计,无需外部晶振。
7、支持USB Suspend/Resume功能。
8、立体声DAC 及耳机驱动(Headphone Driver )。
9、耳机输出不需隔直电容。
10、麦克风输入ADC 及0/22dB 两阶麦克风前置放大器(MIC booster)。
11、录音及回放支持44.1KHz 及48KHz 的取样率。
12、4 Key按键,两组功能模式可供选择。
13、2 LED状态灯,两组功能模式可供选择。
14、内建Regulator,3.3V、5V供电均可。
15、封装型式:采用QFN16封装。
三、应用范围
1、Apple Lightning USB耳机
2、Apple Lightning USB耳机转接头
3、Apple Lightning USB音响
4、Apple Lightning USB音频基座
5、Apple Lightning USB自拍器
6、Apple Lightning USB VR线控
7、安卓Type-C USB耳机
8、安卓Type-C USB耳机转接头
9、安卓Type-C USB音响
10、安卓Type-C USB音频基座
11、安卓Type-C USB自拍器
12、安卓Type-C USB VR线控
13、安卓Micro USB耳机
14、安卓Micro USB耳机转接头
15、安卓Micro USB音响
16、安卓Micro USB音频基座
17、安卓Micro USB自拍器
18、安卓Micro USBVR线控
四、设备支持
1、苹果Apple所有设备
2、安卓Android所有设备
3、微软Microsoft Windows所有设备
五、功能模块图

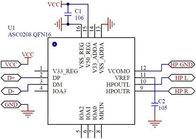
六、封装及引脚定义描述
6-1、封装及引脚定义

6-2、引脚定义描述
引脚 | 引脚定义 | 功能描述 | 引脚 | 引脚定义 | 功能描述 |
1 | V33_REG | 数字3.3V Regulator输出 | 9 | HPOUTR | 右声道音频信号输出 |
2 | DP | USB Data Bus + | 10 | HPOUTL | 左声道音频信号输出 |
3 | DM | USB Data Bus - | 11 | VREF | 音频电路的参考电压,接1uF电容到地 |
4 | IOA3 | 操作状态指示灯 | 12 | VCOMO | 耳机输出的参考电压 |
5 | IOA2 | MIC静音指示灯 | 13 | VSS_ADDA | 模拟信号接地端 |
6 | IOA1 | 按键扫描IO | 14 | V33_ADDA | 模拟3.3V Regulator输出 |
7 | IOA0 | 按键扫描IO | 15 | V50_REG | VBUS电源输入,3.3V或者5V |
8 | MICIN | 麦克风信号输入端 | 16 | VSS_REG | 数字信号接地端 |
七、电气特性
7-1、最大绝对额定值
Rating | Symbol | Value | Unit |
Supply Voltage 1 | V33_REG | 0 to 3.6 | V |
Supply Voltage 2 | V33_ADDA | 0 to 3.6 | V |
Supply Voltage 4 | V50_REG | 0 to 5.5 | V |
Input Voltage | VIN | 0 to 5.5 | V |
Operating Temperature | TA | 0 to 85 | ℃ |
Storage Temperature | TSTG | -40 to +150 | ℃ |
7-2、DC特性
Characteristic | Symbol | Limits | Unit | Condition | ||
Min. | Typ. | Max. | ||||
Operating Voltage 1 | V33_REG | 3.0 | 3.3 | 3.6 | V | ─ |
Operating Voltage 2 | V33_ADDA | 3.0 | 3.3 | 3.6 | V | ─ |
Operating Voltage 4 | V50_REG | 3.0 | 5 | 5.5 | V | ─ |
Operating Current | IOP | ─ | 13 | ─ | mA | @48MHz, 3.3V, all clocks on |
Power Down Current | IPD | ─ | ─ | 300 | μA | Halt Mode |
High Input Voltage | VIH | 0.7VCC_33 | ─ | VCC_33 | V | ─ |
Low Input Voltage | VIL | VSS | ─ | 0.8 | V | ─ |
System Clock | FSYS | ─ | 48 | 48 | MHz | ─ |
7-3、DAC特性
Characteristic | Limits | Unit | Condition | ||
Min. | Typ. | Max. | |||
Resolution | ─ | 24 | ─ | Bit | ─ |
Output Voltage | ─ | 0.710 | ─ | Vrms | ─ |
THD+N (f = 1kHz) | ─ | -80 | ─ | dB | ─ |
SNR | ─ | -95 | ─ | dB | ─ |
Frequency Response | 20 | ─ | 20000 | Hz | ─ |
Maximum output power (loading=32Ω) | ─ | 30.5 | ─ | mW | ─ |
Dynamic Range | ─ | -95 | ─ | dB | ─ |
7-4、ADC特性
Characteristics | Unit | Unit | ||
Min. | Typ. | Max. | ||
Resolution of ADC | ─ | 16 | ─ | bits |
THD+N | ─ | -82 | ─ | dB |
Input voltage (MICIN) (boost gain : 22 dB, PGA gain: o dB) | ─ | 180 | ─ | mVpp |
SNR | ─ | -84 | ─ | dB |
Dynamic range | ─ | -84 | ─ | dB |
7-5、ESD、EFT特性
参数 | 符号 | 值 | 单位 |
人体模型(HBM) | ESD | 4 | KV |
EFT | EFT | 4 | KV |
八、功能描述
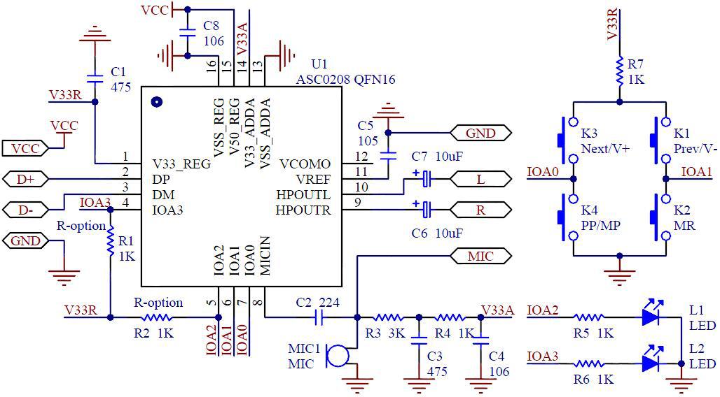
8-1、按键操作功能
SW1~SW4共4个按键,分为两组功能模式。
IOA2不挂R-option上拉电阻为按键模式一,有挂R-option上拉电阻为按键模式二,选择方式请参考第8-3节说明。

图1:按键电路图
按键模式定义:
按键 | 按键模式一(兼容于iPhone Lightning耳机按键,无R-option) | ||||
按键名称 | 短按 | 长按 | 连续短按二次 | 连续短按三次 | |
SW1 | V- | Volume- | ─ | ─ | ─ |
SW2 | MR | Mute Recording | ─ | ─ | ─ |
SW3 | V+ | Volume+ | ─ | ─ | ─ |
SW4 | PP | Play/Pause | Answer Call | Next Track | Previous Track |
按键 | 按键模式二(有挂R-option) | ||
按键名称 | 短按 | 长按 | |
SW1 | Prev/V- | Previous Track | Volume- |
SW2 | MR | Mute Recording | ─ |
SW3 | Next/V+ | Next Track | Volume+ |
SW4 | PP/MP | Play/Pause | Mute Playback |
按键名词定义:
[ MP ]: Mute Playback,播放静音
[ MR ]: Mute Recording,录音静音
[ PP ]: Play/Pause,播放/暂停
[ Prev ]: Previous Track,上一曲
[ Next ]:Next Track,下一曲
[ V+ ]:Volume+,音量加
[ V- ]:Volume-,音量减
8-2、状态指示灯
共有两颗LED状态指示灯,IOA3是操作状态指示灯,IOA2是录音静音指示灯。
操作状态指示灯又分为两种显示模式,IOA3没有挂R-option电阻为显示模式一,有挂为R-option电阻为显示模式二,选择方式请参考第8-3节说明。

图2:显示LED
LED | 显示模式一 | 显示模式二 | ||||
功能 | ON | OFF | 功能 | ON | OFF | |
OPLED-IOA3 | 播放或静音 | 300ms | 100ms | 播放 | 1s | 1s |
播放及静音 | 100ms | 100ms | 静音 | 2s | 2s | |
其它 | 长亮 | ─ | 其它 | 长亮 | ─ | |
MRLED-IOA2 | 录音静音 | 长亮 | ─ | 录音静音 | 长亮 | ─ |
录音无静音 | ─ | 长暗 | 录音无静音 | ─ | 长暗 | |
8-3、R-Option
IOA2及IOA3除了是 LED管脚外,也是两个R-option的选择管脚。
IOA2用来选择按键模式,IOA3用来选择显示模式。
如果使用按键模式一,则如图3右边IOA2的接法,完全不需要电阻。
如果使用按键模式二则需如图4右边的接法,需多加上两颗1K电阻。
如使使用显示模式一,则IOA3如图三左边之接法,不需要电阻,如果使用显示模式二,则如图4左边加上两颗1K电阻。
上拉电阻的电源都需接到数字电源V33_REG(PIN 1)。可利用IOA2及IOA3选择想使用的模式。

图3:显示模式一、按键模式一之接法

图4:显示模式二、按键模式二接法
8-4、两种 Headphone Driver 输出电路(耳机或喇叭的参考地为VCOMO或系统地)的使用时机
ASC0208提供两种Headphone Driver输出电路使用方式。
(1)、第一种:不共地。
为输出信号直接接到耳机或喇叭, 而耳机或喇叭的参考地接到VCOMO pin,
因为3.3V CMOS系统的关系, 输出信号会载在约1.6V的直流电平上, 若将输
出参考地设置在此1.6V直流电平VCOMO,可省去输出隔直电容, 如图5, 常使
用在输出到耳机或喇叭的情形。

图5:参考地接到VCOMO电路
(2)、第二种:共用系统地,如图6所示。
当ASC0208音频输出接到共用系统地的耳机插座或音频功放时,需接到系统地而不能接VCOMO,
并且输出音频信号需经过隔直电容。
如果VCOMO与系统地短路,会造成 DAC LDO抽大电流而启动过流保护,此时 DAC不会工作。
当然一般耳机或喇叭也可以采用此输出电路, 只是多增加了两颗隔直电容,浪费成本。
另外隔直电容容值越大,效果越佳, 但亦需在考虑成本的情况下,取适当容值。

图6:参考地接到系统地电路
九、参考应用电路原理图:
9-1、Apple Lightning耳机、安卓Type-C USB耳机、安卓Micro USB耳机 参考电路原理图

注:Apple Lightning需要加苹果通讯协议芯片IC ASC0207(SOT23-6),详见ASC0207规格书。
9-2、Apple Lightning耳机转接头、安卓Type-C USB耳机转接头、安卓Micro USB耳机转接头 参考电路原理图
注:Apple Lightning需要加苹果通讯协议芯片IC ASC0207(SOT23-6),详见ASC0207规格书。
9-3、Apple Lightning音频基座、安卓Type-C USB音频基座、安卓Micro USB音频基座 参考电路原理图

注:Apple Lightning需要加苹果通讯协议芯片IC ASC0209(DFN8),详见ASC0209规格书。
9-4、Apple Lightning线控自拍器、安卓Type-C USB线控自拍器、安卓Micro USB线控自拍器 参考电路原理图
注:Apple Lightning需要加苹果通讯协议芯片IC ASC0207(SOT23-6),详见ASC0207规格书。
9-5、Apple Lightning VR线控、安卓Type-C USB VR线控、安卓Micro USB VR线控 参考电路原理图

注:Apple Lightning需要加苹果通讯协议芯片IC ASC0207(SOT23-6),详见ASC0207规格书。
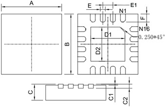
十、封装信息(Packaging):QFN16

Symbols | Dimension In MM | Symbols | Dimension In MM | |||
Min | Max | Min | Max | |||
A | 3.0±0.1 | D1 | 1.70 TYP | |||
B | 3.0±0.1 | D2 | 1.70 TYP | |||
C | 0.70 | 0.80 | E | 0.250 TYP | ||
C1 | 0-0.050 | E1 | 0.500 TYP | |||
C2 | 0.203 TYP | F | 0.400 TYP | |||